1. Расчет схемы управляемого выпрямителя
1.1 Выбор схемы и расчет основных параметров выпрямителя

Рис.1.1 — Двенадцатипульсный составной управляемый выпрямитель с параллельным включением
,
где выпрямленное напряжение на нагрузке при нормальном напряжении сети;
выпрямленное напряжение при повышенном напряжении сети.
Из прил.2 определяем:

— максимальное обратное напряжение на тиристорах;
— среднее значение тока тиристора.
Определяем активное сопротивление фазы трансформатора:
,
где 
Определяем индуктивность рассеяния обмоток трансформатора:
,
где .
Определяем напряжение холостого хода с учетом сопротивления фазы трансформатора и падения напряжения на дросселе :

где — число пульсаций в кривой выпрямленного напряжения за период сети.
— падение напряжения на тиристорах;
— падение напряжения на дросселях;
.
Напряжение на вторичных обмотках трансформатора
.

коэффициент трансформации для обмоток "треугольник-звезда" тогда действительный ток первичной обмотки трансформатора



Определяем угол коммутации:
.
Определяем минимально допустимую индуктивность дросселя фильтра:
.
.
КПД выпрямителя:

Определяем максимальный и минимальный углы регулирования:

Минимальный и максимальный углы проводимости тиристоров:

Минимальное напряжение на нагрузке

Ток в тиристоре 
Максимальное обратное напряжение 
Тиристоры выбираем по : тиристор Т222-20-12 и типовой охладитель М-6А.
1.4 Расчет регулировочной характеристики управляемого выпрямителя
Общая расчетная формула для всего семейства нагрузочных характеристик:


Рис.1.2 — Регулировочная характеристика выпрямителя
1.5 Выбор защиты тиристоров от перегрузок по току и напряжению
Ток плавкой вставки: 
Выбираем плавкую вставку ПНБ-5-380/100.
Для ослабления перенапряжений используем -цепочки, которые включаются параллельно тиристору. Конденсатор ограничивает перенапряжения, а резистор — ток разряда этого кондесатора при отпирании и предотвращает колебания в последовательном контуре

Величина напряжения на конденсаторе ток разряда контура


По справочнику выбираем конденсаторы C2 — КСЛ-310 пкФ, резисторы R2 — ПЭВ-100-620±10%.

Рис.1.3 — Схема управляемого выпрямителя с защитой
2.1
Расчет параметров пусковых импульсов

Для тиристоров Т222-20-12 определяем токи и напряжения управления:

Цепи управления тиристорами питаются от импульсного усилителя через оптрон и ограничивающие сопротивление и шунтирующий диод:

Рис.2.1 — Цепь управления тиристором
По значению выбираем оптрон ТО125-12,5 с параметрами:

Определяем параметры элементов, входящих в цепь управления:

По току выбираем шунтирующий диод типа КД202А.
По значениям и выбираем резистор типа ПЭВ-20-15.

2.3 Расчет цепи импульсного усилителя

Рис.2.2 — Импульсный усилитель
Импульсный усилитель работает в режиме переключения. Его расчет проводим графоаналитическим способом.
Допустимое напряжение на коллекторе транзистора VT8 должно удовлетворять условию:

Коэффициент трансформации трансформатора TV4 найдем как

Откуда

Импульсная мощность коллекторной цепи транзистора VT8 По полученным значениям выбираем транзистор VT8 типа КТ203А с 

Рис.2.3 — Входные и выходные характеристики транзистора КТ203А
Сопротивление нагрузки цепи управления тиристором:

Сопротивление цепи коллектора VT8 
Из уравнения динамического режима получим:

— ток короткого замыкания по постоянному току.

После чего строим линию нагрузки по переменному току, откуда находим 
Сопротивление переменному току

Из графических построений находим:

Коэффициент усиления каскада 
Определим параметры импульсного трансформатора на ферритовом кольце из феррита марки 1500НМ.
Параметры ферритового кольца:
начальная магнитная проницаемость: 
средняя длина магнитных линий: 
площадь поперечного сечения: 
индуктивность намагничивания сердечника трансформатора:

Количество витков первичной обмотки

— количество витков вторичной обмотки.
Шунтирующий диод VD2 выбираем по току — КД102Б.
Транзистор VT7 выбираем как КТ203А.
2.4 Расчет элементов триггера Шмидта

Рис.2.4 — Триггер Шмидта
Примем тогда амплитуда выходных импульсов Период следования импульсов запуска Минимальная длительность запускающих импульсов Максимальная длительность выходного импульса порогового устройства

Выбираем транзисторы VT4 и VT5 из условия которому удовлетворяют транзисторы типа КТ104А с параметрами:

Ток насыщения 
Резистор мощность рассеяния на резисторе R16 
Резистор мощность рассеяния на резисторе R14 
Резистор мощность рассеяния на резисторе R17 
Емкость ускоряющего конденсатора:

Величину резистора R15 определим из соотношения:

мощность рассеяния на резисторе R15 
Величину резистора R15’ определим из соотношения:

Резистор R13:

Резистор R12:

Примем R13=27(кОм) и R12=13(кОм).
Величину разделительного конденсатора C3 определим из условия

2.5Расчет дифференцирующей цепи
амплитуда входных импульсов 
паразитная емкость генератора импульсов 
Внутреннее сопротивление генератора импульсов:

Емкость дифференцирующей цепи выбирается из условия 
Тогда сопротивление дифференцирующей цепи определится как:

Амплитуда выходных импульсов с дифференцирующей цепочки:

Импульсный диод VD1 выбираем по типа Д103.
2.6Расчет элементов генератора пилообразного напряжения

Рис.2.5 — Генератор пилообразного напряжения
длительность прямого хода 
период повторения 
коэффициент нелинейности 
Задавшись находим величину пилообразного напряжения

Выбираем транзисторы VT2 и VT3 типа МП115 с параметрами:

Ток коллектора транзистора VT3 определим по заданному коэффициенту нелинейности:

Примем при этом 
Конденсатор

Находим величину сопротивления R9 в цепи эмиттера VT3:

Принимаем 

Принимаем 

Принимаем 
Приняв, что найдем R10 и R11: выберем ток делителя
тогда 

Расчет блока синхронизации производим с учетом следующих данных:

Ток эмиттера

Тогда сопротивление 
Рассчитываем элементы цепи базы транзистора VT2:

Коэффициент трансформации трансформатора

3. Расчет параметров элементов источника питания для СИФУ
3.1 Выбор схемы и расчет основных параметров источника питания
В соответствии с заданием принимаем следующую схему источника питания:

Рис.3.1 — Источник питания СИФУ
Определим минимально допустимое входное напряжение стабилизатора:

Номинальное и максимальное значения напряжения на входе стабилизатора при колебании сети на +10%:

максимальное падение на регулирующем транзисторе:

Максимальная мощность рассеяния на транзисторе VT2:

Выбираем регулирующий транзистор П214 с параметрами:

Коллекторный ток согласующего транзистора:

Максимальная мощность рассеяния на транзисторе VT1:

Выбираем согласующий транзистор ГТ403А с параметрами:

Базовый ток согласующего транзистора 
Сопротивление R4, задающее ток 
Мощность, рассеиваимая R4 
Напряжение на коллекторе усилительного транзистора VT3:

Выбираем стабилитрон Д811 с 
Задаемся максимальным коллекторным током усилительного транзистора тогда мощность, рассеиваемая на транзисторе VT3, 
Выбираем усилительный транзистор МП39 с параметрами:

Сопротивление

Задаемся током делителя Коэффициенты передачи делителя:

Суммарное сопротивление делителя


Определим минимальный и номинальный КПД стабилизатора:

3.2
Расчет параметров сглаживающего фильтра
Коэффициент пульсаций на выходе выпрямителя , фильтра , ток нагрузки , 
Находим коэффициент сглаживания фильтра 
Сопротивление Мощность рассеяния на этом сопротивлении


Коэффициент передачи постоянного напряжения со входа на выход 
Тогда коэффициент фильтрации фильтра 
Определяем произведение 
Тогда 
Величина выпрямленного напряжения

Определяем анодный ток и обратное напряжение для диодов VD1..VD4:

Определяем параметры силового трансформатора:

Находим коэффициент трансформации трансформатора:

Ток первичной обмотки трансформатора 

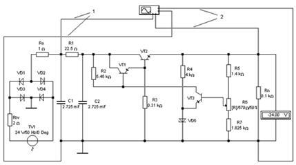
Рис.4.1 — Модель блока питания СИФУ
1 и 2 — соответствующие каналы осцилографа.
Из-за особенностей ElectronicsWorkbench вместо трансформатора был использован источник переменного напряжения с необходимыми выходными характеристиками (расчетными выходными характеристиками трансформатора). Были добавлены сопротивления Rtv (2 Ом) — сопротивление обмоток трансформатора; Ro (1 Ом) — согласующее сопротивление; Rn (0.1 кОм) — сопротивление блока СИФУ (Uвых/Iвых).

Рис.4.2 — Осциллограммы участков 1 и 2
Большим преимуществом двенадцатипульсного выпрямителя является маленький коэффициент пульсации и получение большой выходной мощности. Таким образом, применение такого выпрямителя дает практически выпрямленный ток на выходе.
Подобные выпрямители получили широкое распространение в различных отраслях промышленности, например, в электролизных установках, на железнодорожном транспорте для питания двигателей постоянного тока, заряда аккумуляторных батарей, в сварочных аппаратах и дуговых печах, электрофильтрах, источниках вторичного электропитания радиоэлектронной аппаратуры и др.
Приложение А


Список литературы
1. Приборы и устройства промышленной электроники / В.С.Руденко, В.И. Сенько, В.В. Трифонюк (Б-ка инженера). — К.: Технiка, 1990. — 368 с.
2. Полупроводниковые приемно-усилительные устройства: Справочник радиолюбителя / Терещук Р.М., Терещук К.М. — К.: Наукова думка, 1981. — 670 с.
3. Тиристоры: справочник / Григорьев О.П., Замятин В.Я. — М.:Радио и связь, 1982. —272 с.
4. Транзисторы для аппаратуры широкого применения: справочник / Перельман В.П. — М.:Радио и связь, 1982 — 520 с.
|