Санкт-Петербургский государственный университет аэрокосмического приборостроения
Кафедра № 35
Отчет
по
вычислительной практике
Проверила
|
Коренева Е.А.
|
Выполнил
студент гр. 3551
|
Чёрный А.С.
|
Спб,
2006г.
1. Содержание
1. Содержание……………………………………………………………………………………………………………………2
2. Постановка задачи…………………………………………………………………………………………………3
3. Формализация задачи……………………………………………………………………………………………3
4. Алгоритм программы
Алгоритм функции FileExists……………………………………………………………………6
Алгоритм процедуры CheckParameters…………………………………………………7
Алгоритм основной программы……………………………………………………………………8
5. Листинг программы
Листинг основной программы………………………………………………………………………13
Листинг модуля………………………………………………………………………………………………………15
6. Отзыв vBulletinо методе шифрования XOR………………………………………17
7. Список литературы…………………………………………………………………………………………………18
2.ПОСТАНОВКА ЗАДАЧИ.
Реализовать алгоритм шифрования XORс открытым ключом.
3.ФОРМАЛИЗАЦИЯ ЗАДАЧИ.
Имя файла, который нужно зашифровать, будем передавать первым параметром при запуске программы. Вторым параметром будет ключ. Сообщение о начале процесса шифрования и его окончания будут выводиться на экран.
Операция XORв Паскале эквивалентна сложению по модулю 2 в математической логике.

Очевидно, что повторная обработка XORвернёт всё в исходное состояние.
Чтение и запись будет осуществляться блоками с помощью процедур BlockReadи BlockWriteсоответственно. Привидём некоторые сведения по данным процедурам.
| Процедура |
BlockRead |
| Модуль |
System |
| Назначение |
Считывает одну или более записей в переменную |
| Целевая платформа |
Защищенный режим, реальный режим, Windows |
| Описание |
procedure BlockRеаd(var f: File; var Buff; Count: Word [;Result: Word ]) |
Примечания. Параметр f представляет собой файловую переменную, Buff (буфер) - любая переменная, Count (счетчик) - выражение длиной в слово и Result (результат) - это также переменная длиной в слово.
Данная процедура считывает из файла File записи, количество которых не превосходит числа, указанного в переменной Count, начиная с первого байта, занятого переменной Buff. Действительное число полных считанных записей (меньшее или равное значению переменной Count) возвращается в необязательном параметре Result. Если этот параметр не задан, то в том случае, когда число прочитанных записей не будет совпадать со значением переменной Count, произойдет ошибка ввода-вывода.Параметр f представляет собой файловую переменную, Buff (буфер) - любая переменная, Count (счетчик) - выражение длиной в слово и Result (результат) - это также переменная длиной в слово. Данная процедура считывает из файла File записи, количество которых не превосходит числа, указанного в переменной Count, начиная с первого байта, занятого переменной Buff. Действительное число полных считанных записей (меньшее или равное значению переменной Count) возвращается в необязательном параметре Result. Если этот параметр не задан, то в том случае, когда число прочитанных записей не будет совпадать со значением переменной Count, произойдет ошибка ввода-вывода. Весь размер переданного блока не превышает числа байт, опрееляемых произведением значения переменной Count и длины записи, указываемой при открытии файла (по умолчанию 128). Если это произведение превышает 65535 (64К байта), то возникает ошибка.
Параметр Result является необязательным. Он работает следующим образом. Если был передан весь блок, то при возврате управления в параметре Result будет содержаться то же значение, что и в переменной Count. В противном случае значение параметра Result будет меньше: до того, как успела завершиться передача, был обнаружен символ конца файла. В этом случае, если размер записи файла превышает единицу, то в параметре Result возвращается число полных прочитанных записей. Таким образом, возможная неполная последняя запись в параметре Result не учитывается.
В результате выполнения процедуры BlockRеаd текущая позиция в файле продвигается на число записей, заданных переменной Result.
При использовании директивы компилятора {$I-} функция IОRеsult будет возвращать 0, если операция завершилась успешно и ненулевой код ошибки в противном случае.
BlockWrite записывает Count записей из Buf в F. Запись это блок байтов, размер которого определен процедурами Rewrite или Reset. Если записи не удается записать на диск, то происходит ощибка периода выполнения. Реакция на ошибку зависит от дерективы $I.
Важно не упустить остаток чтения, если в файле не будет укладываться полный размер блока.



5. Листинг программы
5.1 Листинг основной программы
program
CryptIt;
uses
Crt, CryptXor;
var
fileInput, fileOutput : file
;
Key : array
[0..15] of
byte;
Buffer : array
[0..BufferSize-1] of
byte;
strTemp : string
;
KeyLength : byte;
i, j, n, m : word;
Buffer_For_Mod : byte;
fileInput_Size, ind : longint;
begin
{Очистка экрана и приветствие}
ClrScr;
TextColor(LightBlue);
Writeln ('CryptIt v1.0', #10#13);
TextColor(Brown);
{Связать файловые переменные с конкретными файлами}
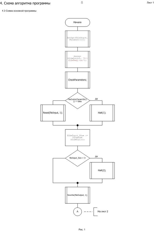
Assign(fileInput, Paramstr(1));
Assign(fileOutput, 'C:\fileTemp.txt');
{Проверить параметры}
CheckParameters;
{Проверить существование входного файла}
if
FileExists(ParamStr(1)) = false then
begin
Writeln('Open file error in ', ParamStr (1));
Halt(2);
end
else
Reset(fileInput, 1);
{Получить размер входного файла}
fileInput_Size := FileSize(fileInput);
{Проверка размера входного файла}
if
fileInput_Size = 0 then
begin
Writeln('File size error ', ParamStr(1));
Halt(2);
end
;
{Подготовка выходного файла}
Rewrite(fileOutput, 1);
{Проверка открытия выходного файла}
if
FileExists('C:\fileTemp.txt') = false then
begin
Writeln('Open temp file error');
Halt(2);
end
;
{strTemp = наш ключ}
strTemp := ParamStr(2);
{Определим длину ключа}
KeyLength := Length(strTemp);
{Если длина ключа больше 16, определить е+ в 15}
if
KeyLength > 16 then
KeyLength := 15;
{Формирование ключа. Инвертирование позиции.}
for
i := 1 to
KeyLength do
Key[i-1] := not
(ord(strTemp[i]));
{Обнуление переменных}
i := 0;
ind := 0;
n := 0;
Writeln('In progres. Wait, please...');
{Работа с основным блоком}
for
j := 1 to
fileInput_Size div
BufferSize do
begin
BlockRead (fileInput, Buffer, BufferSize);
{I-}
if
IOResult <> 0 then
begin
Writeln('Reading error ', ParamStr(1));
Halt(3);
end
;
{I+}
for
m := 0 to
BufferSize - 1 do
begin
Buffer[n] := Buffer[n] xor
Key[i];
inc(i);
if
i > KeyLength then
i := 0;
inc(n);
if
n > BufferSize - 1 then
n := 0;
end
;
BlockWrite(fileOutput, Buffer, BufferSize);
{I-}
if
IOResult <> 0 then
begin
Writeln('Temp file writing error ');
Halt (4);
end
;
{
I
+}
end
;
{Работа с остатком блока}
for
j := 1 to
fileInput_Size mod
BufferSize do
begin
BlockRead(fileInput, Buffer_For_Mod, 1);
{I-}
if
IOResult <> 0 then
begin
Writeln('Reading error ', ParamStr(1));
Halt(3);
end
;
{I+}
Buffer_For_Mod := Buffer_For_Mod xor
Key[i];
inc(i);
if
i > KeyLength then
i := 0;
BlockWrite (fileOutput,Buffer_For_Mod,1);
{I-}
if
IOResult <> 0 then
begin
Writeln('Temp file writing error ');
Halt(4);
end
;
{I+}
end
;
Close(fileInput);
Close(fileOutput);
Erase(fileInput);
Rename(fileOutput, ParamStr(1));
{I-}
if
IOResult <> 0 then
begin
Writeln('Temp file rename error');
Halt(2);
end
;
{I+}
Writeln ('Successful. Press any key for exit...');
Readkey;
end
.
5.2 Листинг модуля
unit
CryptXor;
interface
const
BufferSize = 16 * 1024;
{Проверка существования файла}
function
FileExists(Filename : string
) : Boolean;
{Проверка введённых параметров}
procedure
CheckParameters;
implementation
{------------------------------------------------}
function
FileExists(Filename : string
) : Boolean;
var
F : File
;
begin
{Если файл вуществует, функция истинна.
Иначе - ложна.}
Assign(F, Filename);
{$I-}
Reset(F, 1);
Close(F);
{$I+}
if
IOresult = 0 then
FileExists := true
else
FileExists := false;
end
;
{------------------------------------------------}
procedure
CheckParameters;
begin
{Если кол-во введённых параметров меньше двух, вывести предупреждение.
Если больше двух, остальные будут проигнорированы.}
if
ParamCount < 2 then
begin
Writeln('Please, run it as -> cryptit <file> <key>');
Writeln('Press any key for exit...');
asm
mov ah,10h
int 16h
end
;
Halt(1);
end
;
end
;
{------------------------------------------------}
end
.
6. Отзыв
vBulletin
о методе шифрования
XOR
Настоящей безопасности здесь никогда не было. Этот тип шифрования легко вскрывается, даже без компьютера. Его взлом на компьютере занимает несколько секунд. Предположим, что открытый текст использует английский язык. Более того, пусть длина ключа любое небольшое число байт. Ниже описано, как взломать этот шифр:
1. Определим длину ключа с помощью процедуры, известной как подсчет совпадений. Применим операцию XOR к шифротексту, используя в качестве ключа сам шифротекст с различными смещениями, и подсчитаем совпадающие байты. Если величина смещения кратна длине ключа, то совпадет свыше 6 процентов байтов. Если нет, то будут совпадать меньше чем 0.4 процента (считая, что обычный ASCII текст кодируется случайным ключом, для других типов открытых текстов числа будут другими). Это называется показателем совпадений. Минимальное смещение от одного значения, кратного длине ключа, к другому и есть длина ключа.
2. Сместим шифротекст на эту длину и проведем операцию XOR для смещенного и оригинального шифротекстов. Результатом операции будет удаления ключа и получение открытого текста, подвергнутого операции XOR с самим собой, смещенным на длину ключа. Так как в английском языке на один байт приходится 1.3 бита действительной информации, существующая значительная избыточность позволяет определить способ шифрования. Несмотря на это, количество поставщиков программного обеспечения, навязывающих этот игрушечный алгоритм в качестве "почти такого же безопасного как DES", впечатляет. Именно этот алгоритм (с 160-битным повторяющимся "ключом") NSA в конце концов разрешило использовать в цифровых телефонных сотовых сетях для закрытия голоса. XOR может защитить ваши файлы от младшей сестры, но настоящего криптоаналитика задержит лишь на считанные секунды.
7.СПИСОК ЛИТЕРАТУРЫ.
1. Фаронов В.В. ТР.7.0. Начальный курс. Учебное пособие. Издание седьмое, переработанное. М.: «Нолидж», 2000.-576с.; ил.
2. Юров В.И. ASSEMBLER, учебник для вузов. Второе издание СПб.: Питер, 2004.-637с.; ил.
3. ГОСТ 19.701-90(ISO 5807-85)
|